E-commerce

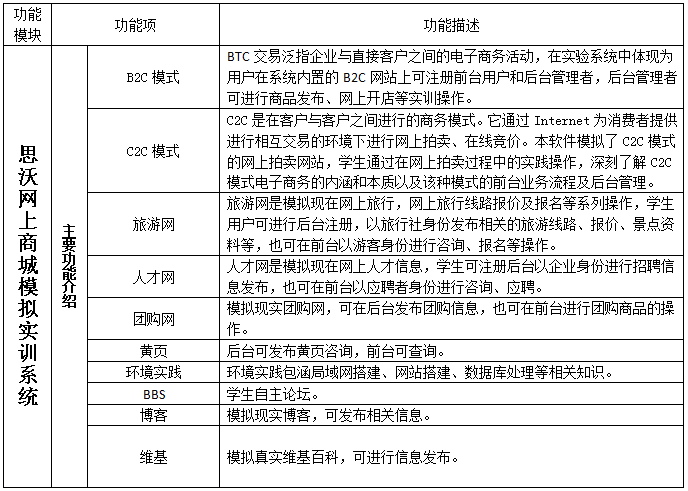
思(si)沃(wo)網(wang)(wang)上(shang)(shang)商(shang)城(cheng)模擬實(shi)訓(xun)系(xi)統(tong)充分考(kao)慮到(dao)了試驗的(de)具體(ti)情況,系(xi)統(tong)針對網(wang)(wang)上(shang)(shang)商(shang)城(cheng)模擬實(shi)訓(xun)進行相(xiang)關配置,學生可在(zai)系(xi)統(tong)中體(ti)驗網(wang)(wang)上(shang)(shang)B2C、C2C模擬商(shang)城(cheng)開店實(shi)訓(xun)并結合網(wang)(wang)絡(luo)環境(jing)的(de)搭建、數(shu)據庫(ku)運用(yong)知識(shi)、團購網(wang)(wang)、在(zai)線旅游(you)網(wang)(wang)、在(zai)線人(ren)才網(wang)(wang)等進行多元性的(de)實(shi)訓(xun)系(xi)統(tong)。
1、網(wang)絡版,節點數無限制
系統是(shi)運用B/S架構和.NET技(ji)術(shu)開發,數據(ju)運行在(zai)SQL數據(ju)庫中,所以只需安裝(zhuang)服務器(qi),客戶端通過IE瀏覽器(qi)訪問服務器(qi),沒有節點的(de)限制。
2、知識覆蓋廣
《思沃網(wang)上(shang)商(shang)城模(mo)擬實訓系統》不僅覆蓋(gai)電子商(shang)務(wu)(wu)當前主要流(liu)程,還(huan)涉及相關(guan)學(xue)科的專業知識,比如網(wang)絡營(ying)銷(xiao)、網(wang)站搭(da)建(jian)、局域(yu)網(wang)組建(jian)、數據庫等。學(xue)生可以通過該(gai)平臺全(quan)面理解電子商(shang)務(wu)(wu)的各個知識點。
3、完整的網絡(luo)環(huan)境
系(xi)統模擬電(dian)子商務過程中涉獵到的(de)眾多網(wang)絡背景(jing),提(ti)供包括(kuo)網(wang)上商城、團(tuan)購(gou)網(wang)、旅(lv)游網(wang)、威(wei)客網(wang)、B2C、C2C等常(chang)見(jian)的(de)網(wang)絡服務平臺。
使用(yong)《思沃網上商城(cheng)模擬實(shi)訓(xun)系統(tong)》開展電(dian)子(zi)商務(wu)實(shi)驗(yan)課(ke)程,可以根據學(xue)校電(dian)子(zi)商務(wu)實(shi)驗(yan)軟硬件(jian)的不(bu)同配置靈(ling)活安排(pai)。
總(zong)的來(lai)說,如(ru)果實(shi)驗課(ke)時間允許,教(jiao)師可以(yi)在電(dian)子商務課(ke)程(cheng)的前(qian)期,安排(pai)學(xue)(xue)生(sheng)進行“多(duo)角色單(dan)流(liu)(liu)程(cheng)實(shi)驗”。通過(guo)這(zhe)些實(shi)驗,首先(xian)讓(rang)學(xue)(xue)生(sheng)學(xue)(xue)習(xi)電(dian)子商務的流(liu)(liu)程(cheng),也熟悉實(shi)驗系統(tong)的操作使用。而在課(ke)程(cheng)的后期,可以(yi)安排(pai)學(xue)(xue)生(sheng)進行“單(dan)角色多(duo)流(liu)(liu)程(cheng)實(shi)驗”,通過(guo)角色用戶間的競爭,更好的讓(rang)學(xue)(xue)生(sheng)體會到電(dian)子商務的思想,同時也方便了教(jiao)師對學(xue)(xue)生(sheng)實(shi)驗效果的考核(he)。